News Letter
Best Practices
Gender Sensitivity
Waste Management
Rain Water Harvesting
Green Practices
Differently-abled Friendliness
Code of Conduct Handbook
Best Practices of the Institution in NAAC format
National Symbols
Fundamental Rights & Fundamental Duties
Professional Code of Govt of AP&UGC
Other Practices
PM-USHA
Sanctioned letter
Soft Components
Notifications & Others
gdcw.skht@gmail.com
+91 94419 64145
Toggle navigation
Toggle Search
Home
About Us
History
Vision and Mission
Principal Message
List of Principals
AISHE Certificate
ISO Certificate
NAAC Certificate
NIRF Rank details
University Affiliation Certificate
UGC 2(f) & 12 (b)
CPE and Autonomy Certificates
Location and Campus Layout
Building Layout/details
Administration
College Staff
Teaching Staff
Non-Teaching Staff
Cadre Strength Details
Statutory Bodies
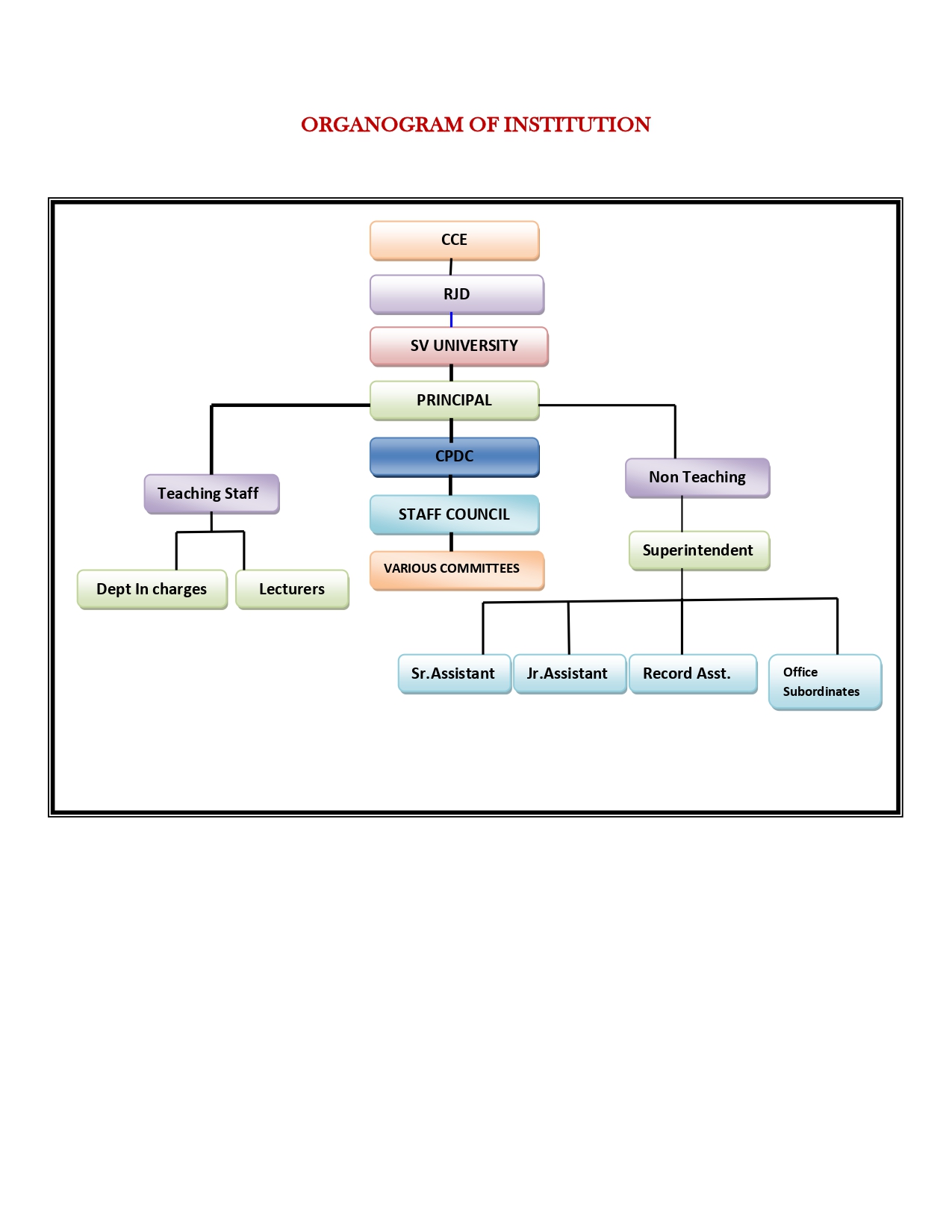
Organogram
Governing Body
Academic Council
Finance
Staff Council
CPDC
College Committees
Monthly News Letter
College Magazine
Annual Reports
Alumni
Alumni Association Meeting Reports
Alumni Association Activities Reports
Alumni Association Registration Certificate
Alumni Registration Form
Donation Corner
Academics
Academic Council
Academic Calendar
Exam Calendars
Academic Audit Reports
Programmes Offered
UG Programmes
PG Programmes
Certificate Courses
Admissions Category-wise
Reports of Various Institutional Activities
Reports of Various Departmental Activities
Curricular Transaction Plan
Master Timetable
Program-wise Timetable
Lecturer-wise Timetable
Outcomes
COs
POs
PSOs
Attainment of COs
LMS / e-tools designed by Staff
Departments
Telugu
English
Sanskrit
History
Economics
Political Science
Commerce
Computer Applications
Computer Science
Mathematics
Chemistry
Microbiology
Zoology
Botany
Physics
Statistics
Library Science
Physical Education
BBA
Infrastructure
Class Rooms
Labs
Maintenance of Infrastructure
Virtual Class Rooms
Digital Class Rooms
Skill Development Centre
E-Resources
Library
Student Support
JKC
NSS
NCC
WEC
Health Center/First Aid Centre
GYM and Sports Center
RRC
DRC
Anti-Ragging
Cultural Club
Career Guidance Cell
Grievance Reddressal Cell
Consumer Club
Scholarship
MANA TV
Research
Collaborations
Research Achievements
Research Publications
MOUs/Linkages
Field Trips/Study Tours
Student Study / Field Projects
MRP
Incubation Centre Activities
Community Service Project/Interships
Examination Cell
About Examination Cell
Programmes Offered
Notifications
Examinations Time Tables
Result Analysis
Evaluation Procedures and Reforms
Grievances Addressed
Circulars
IQAC
About IQAC
IQAC Structure
VISION, MISSION and Core Values
SSR
AQARS
Accreditation Details
IQAC Meetings / Resolutions / Action taken Reports
Criterion Wise Data
NIRF
RTI
Contact Us
Gallery
Anti Ragging
Alumni
Best Practices
Admission Enquiry
Admission Procedure
PG B-Category Notification
PG B-Category Application Form
Courses Offered with Approved Intake
Download Brochure
Home
Organogram
Toggle navigation
MENU
Teaching Staff
Non-Teaching Staff
Cadre Strength Details
Organogram
Governing Body
Academic Council
Finance
Staff Council
CPDC
College Committees
Monthly News Letter
College Magazine
Annual Reports
Alumni Association Meeting Reports
Alumni Association Activities Reports
Alumni Association Registration Certificate
Alumni Registration Form
Donation Corner
Organogram
Scroll To Top